Enchanterra
An original adventure board game built around choice, chance, and strategy.
Overview
Released
Jul 21, 2023
My Role
Lead Game Designer, Fabricator
Scope
Game concept & mechanics, world building, character design, board design, card systems, 3D modeling & fabrication, physical prototyping
Tools



Enchanterra is an original tabletop adventure game inspired by the world-building and decision-making of Dungeons & Dragons, reimagined into a faster, more accessible experience. Designed and fabricated entirely from scratch, the game blends strategy, randomness, and narrative choice as players race toward a central tree—the ultimate goal and win condition.
The Challenge
Traditional tabletop RPGs often require long play sessions, extensive rules, and a dedicated game master, creating a high barrier to entry for new players. The challenge was to design a game that retained the depth, decision-making, and unpredictability of role-playing games while remaining intuitive, fast-paced, and playable in a single sitting. Every system needed to be engaging, balanced, and physically manufacturable.
I designed Enchanterra as a modular adventure game built on simple mechanics layered with strategic depth. Choice and chance drive every turn, with players navigating a circular board toward a shared destination while managing attributes, items, and encounters. The result is a game that feels immersive and replayable without overwhelming new players.
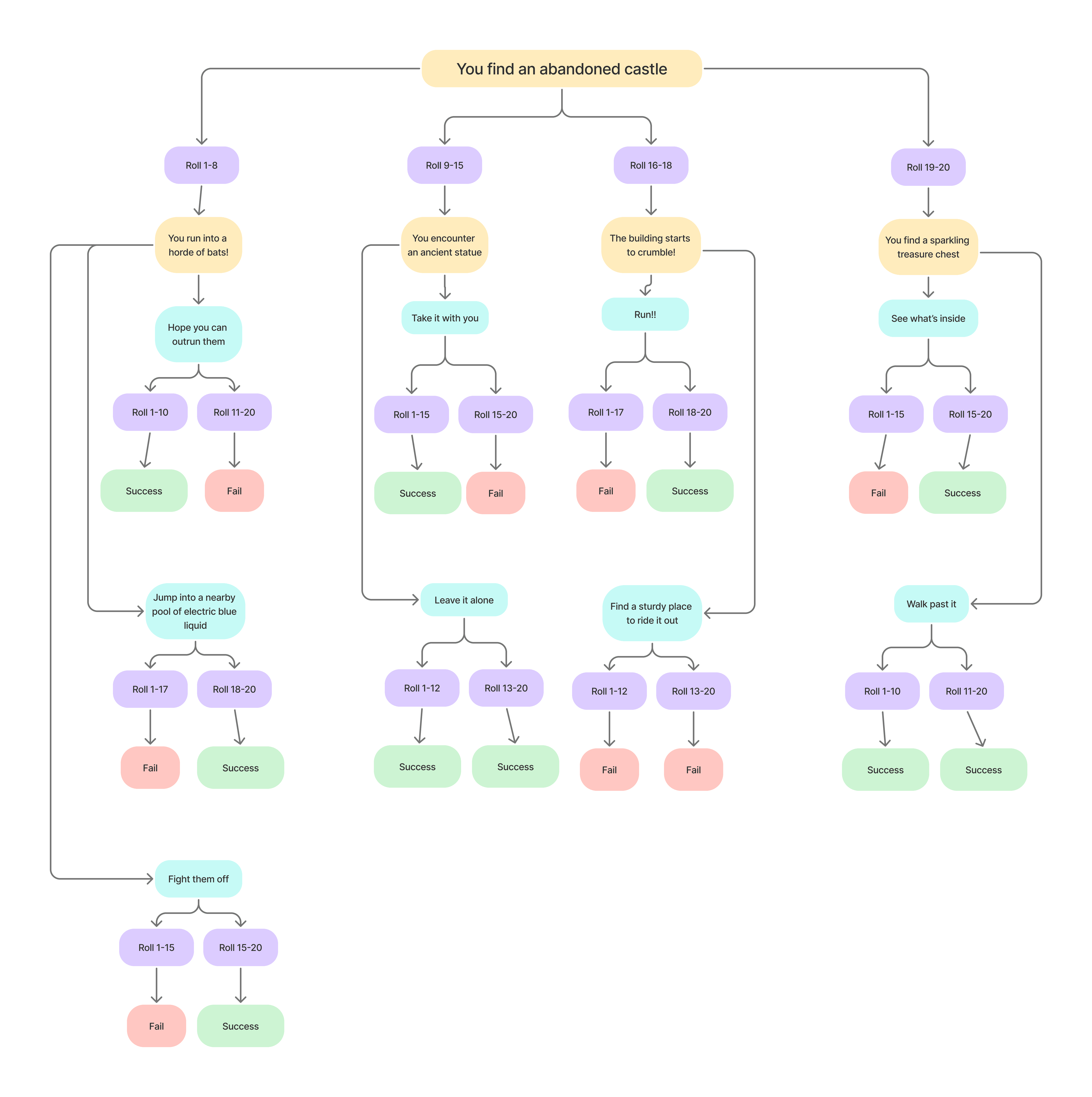
Choice, Chance, and Consequence
Players advance toward the tree at the center of the board, encountering events and decisions that shape each playthrough. Movement is determined by a d4, while outcomes are resolved using a d20, introducing both strategic planning and unpredictability. The first player to reach the tree wins—but the path there is never the same twice.
Five Paths, Five Play Styles
I designed five original characters, each with unique starting attribute levels that influence gameplay strategy. These attributes can be gained or lost throughout the game, affecting how players navigate challenges and outcomes. This system encourages replayability and allows players to tailor their approach based on risk tolerance and character strengths.
Designed for Flow
The circular board layout guides players toward the central tree while maintaining balanced spacing, pacing, and visual clarity. The design supports both strategic movement and clear readability, ensuring players can focus on gameplay rather than rule interpretation.
Structured Chaos
Enchanterra uses five distinct card types—Event, Interaction, Attribute, Item, and Outcome—each serving a specific gameplay function. Cards introduce narrative moments, strategic decisions, and unexpected twists, allowing players to influence their progress while remaining subject to chance. Attribute points can improve the odds of certain outcomes, adding a layer of strategy to risk-taking.
Revealing What’s Unseen
To deepen player engagement, I designed blue-tinted magnifying glasses that reveal hidden text on outcome cards. This physical interaction adds suspense and discovery, reinforcing the game’s emphasis on mystery and consequence while enhancing the tactile experience.
The Tree of Chance
I 3D modeled and fabricated a custom tree-shaped dice roller that acts as both a functional gameplay element and a visual centerpiece. This piece reinforces the narrative significance of the tree while integrating seamlessly into the physical game experience.
From Digital to Physical
All components—including the board, cards, character pieces, and dice roller—were designed, produced, and assembled by hand. Over six weeks, I dedicated approximately 60 hours per week to iterating, fabricating, and refining the game into a fully playable physical prototype.
A Fully Playable Original Game
Enchanterra exists as a complete, functional tabletop game with original mechanics, artwork, and physical components. The project demonstrates end-to-end game design, from systems thinking and narrative development to fabrication and playtesting.
Future Potential
With additional refinement and playtesting, Enchanterra is positioned for market release. The modular systems allow for expansion, balancing updates, and future content, making it adaptable for broader audiences while maintaining its original vision.
360+
HOURS OF
DESIGN
5
PLAYABLE
CHARACTERS
100%
ORIGINAL SYSTEMS,
ARTWORK, AND MECHANICS































